中文 |

Newsroom

Researchers Develop High-performance Cancer Vaccine Using Novel Microcapsules

May 23, 2020

Developing safe and efficient bioformulations using approved materials and ingenious designs can accelerate the clinical translation process.
Scientists from the Institute of Process Engineering (IPE) of the Chinese Academy of Sciences have developed a new therapeutic tumor vaccine based on self-healing polylactic acid microcapsules, which can efficiently activate the immune system and inhibit tumor development. 

This research was published in Science Advances on May 22. 

Therapeutic cancer vaccines that harness the immune system to reject cancer cells have shown great promise for tumor treatment. 

The research team, led by Prof. MA Guanghui and Prof. WEI Wei from IPE, already designed and fabricated a variety of tumor vaccines in their previous work. Theses vaccines have been proven effective in different tumor models, such as lymphoma, melanoma and breast cancer. 

The researchers were impelled to improve the earlier tumor vaccines, however, due to certain limitations. For example, Prof. MA said that an unfavorable immunization microenvironment, along with a complicated preparation process and the need for frequent vaccinations significantly compromised their performance. "Therefore, we designed a novel microcapsule-based formulation for high-performance cancer vaccinations," said Prof. MA. 

 

Fig 1. Strategy for utilizing self-healing microcapsules to modulate immunization microenvironments in cancer vaccination (Image by WEI Wei)

This study represents the first time researchers used self-healing microcapsules with post-encapsulation, multiple loading, and efficient modulation of immunization microenvironments in a tumor vaccine.  

The special self-healing feature provides a mild and efficient paradigm for antigen microencapsulation. After vaccination, these microcapsules create a favorable immunization microenvironment in situ, wherein antigen release kinetics, recruited cell behavior and acid surrounding environment work in a synergetic manner.  

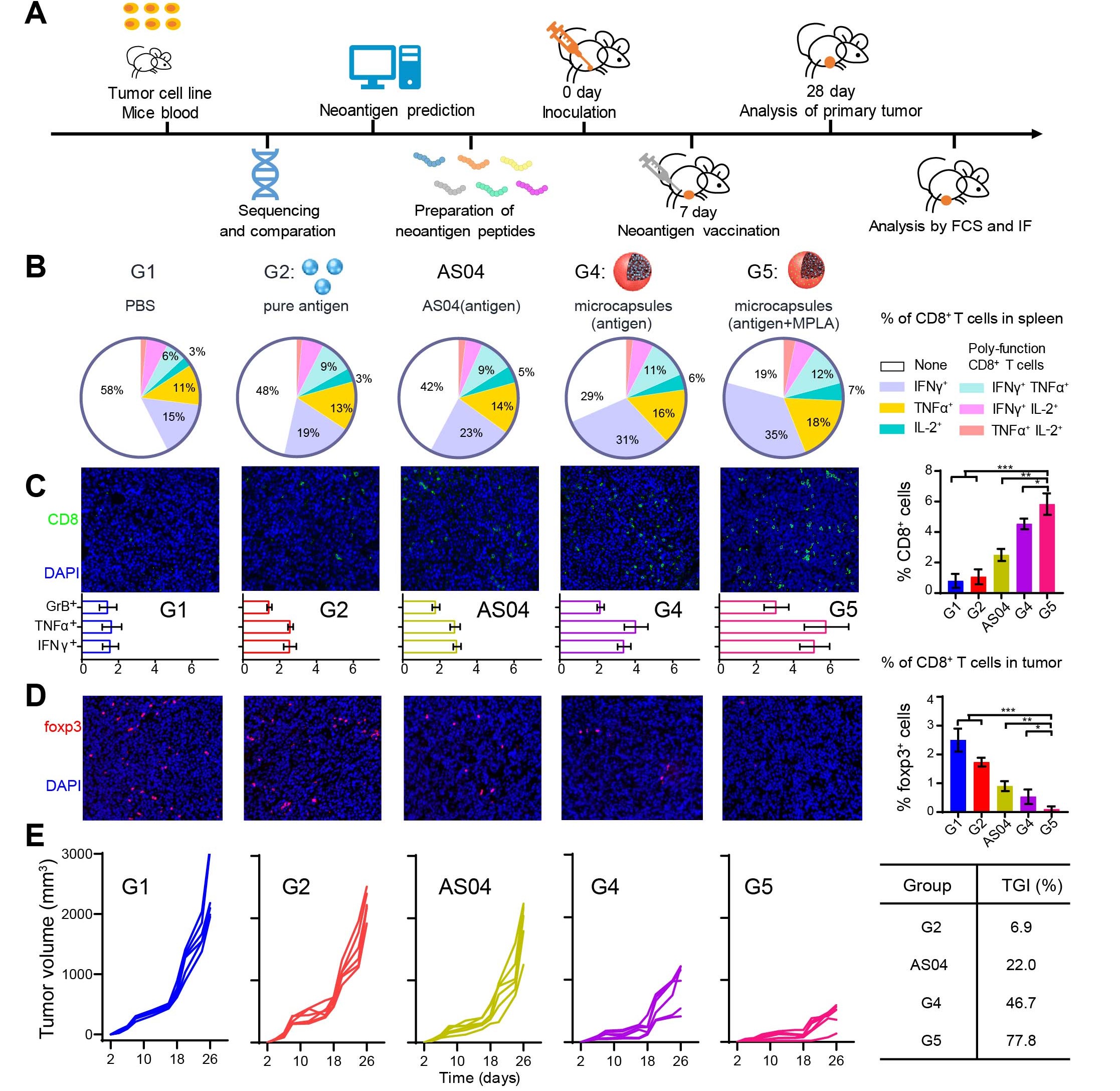
Owing to synergetic effects, the vaccine succeeds in increasing antigen utilization, improving antigen presentation and activating antigen presenting cells. "As a result, effective T cell response, potent tumor inhibition, anti-metastatic effects and prevention of postsurgical recurrence are achieved with various type of antigens in different tumor models," said Prof. WEI.  

Moreover, the researchers verified the availability of the novel vaccine platform used in the neoantigen vaccine, which conforms to precision medicine, said Prof. WEI. Due to the simple post-encapsulation process, the clinicians were able to prepare the neoantigen formulation by themselves at any time. 

 

Fig. 2 Evaluation of vaccination performance with 4T1 neoantigen peptides (Image by WEI Wei) 

A peer reviewer from Science Advances described the study as "comprehensive and rationally designed." The reviewer also emphasized that the results are "impressive" and the work has "high value for therapeutic vaccines and cancer immunotherapy."

Contact

LI Xiangyu

Institute of Process Engineering

E-mail:

Self-healing microcapsules synergetically modulate immunization microenvironments for potent cancer vaccination

Contact Us
  • 86-10-68597521 (day)

    86-10-68597289 (night)

  • 52 Sanlihe Rd., Xicheng District,

    Beijing, China (100864)

Copyright © 2002 - Chinese Academy of Sciences