2023
As key regulators, pentatricopeptide repeat proteins (PPRs) function in ribonucleic acid (RNA) editing, organellar gene expression, photosynthesis, the organellar electron transport chain, cellular metabolism, and adenosine Triphosphate (ATP) production. Deficiencies in the functions of PPRs often result in organelle dysfunction, defects in growth and embryo development, or abnormal stress sensitivity. However, the role of PPRs in disease resistance in kiwifruit remains unclear, and the underlying role of RNA editing is not fully understood.
To gain a better understanding of the roles of PPRs in kiwifruit under pathogen stress, researchers from the Wuhan Botanical Garden of the Chinese Academy of Sciences focused on the roles of PPRs in the fruit development and pathogen stress of kiwifruit, analyzed the chromosomal positions, phylogenetic relationships, and evolution of PPRs in two representative kiwifruit species Actinidia chinensis and Actinidia eriantha, and provided their expression patterns at different fruit development under different pathogen stress.
The results showed that a total of 497 and 499 PPRs were identified in A. chinensis and A. eriantha, respectively. Based on their phylogenetic relationships from protein sequences, all the kiwifruit PPRs were classified into four clades, including one P-type and three PLS-types. About 40.68% of the PPRs were localized in mitochondria or chloroplasts. A synteny analysis suggested that the expansion of the kiwifruit PPRs was mainly due to segmental duplication, often accompanied by whole-genome duplication.
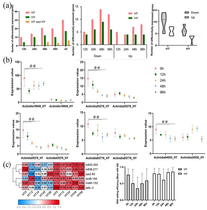
In addition, PPRs were differentially expressed at different stages of fruit development and ripening, indicating their role in kiwifruit fruit development and ripening. Differences in the expression and RNA editing profiles of PPRs between resistant and susceptible kiwifruit were observed after pathogen infection, indicating the role of PPRs in the stress response.
The researchers suggested that RNA editing involving PPR and multiple organellar RNA editing factor (MORF) genes may be related to chloroplast-mediated immunity; similar to MORF genes, PPRs affected RNA editing sites in chloroplasts and were also associated with pathogen resistance.
The results of this study will serve as a reference for further understanding the molecular mechanism of plant immunity and for breeding kiwifruit varieties with improved resistance.
This study was published in International Journal of Molecular Sciences entitled "A genome-wide analysis of the pentatricopeptide pepeat protein gene family in two kiwifruit species with an emphasis on the role of RNA editing in pathogen stress."

Different responses of PPRs expression and RNA editing to Psa infection in Actinidia chinensis (HY) and Actinidia eriantha (HT) (Image by WBG)