2022
Cognitive decline during normal aging is exacerbated in neurodegenerative disease including Alzheimer's disease (AD). While it is not yet known exactly what causes AD, there are a number of risk factors that make a person more likely to get it. Among them, aging is the most prominent one.
Recently, a research team led by Prof. YE Keqiang from the Shenzhen Institute of Advanced Technology (SIAT) of the Chinese Academy of Sciences has revealed that C/EBPβ/Asparagine endopeptidase (AEP), a chronic inflammation-activated transcription factor and its downstream player in the brain, accelerates the progression of AD. Moreover, this pathway in nerve cells in the brain dictates life expectancy as well.
The study was published in Science Advances on March 30.
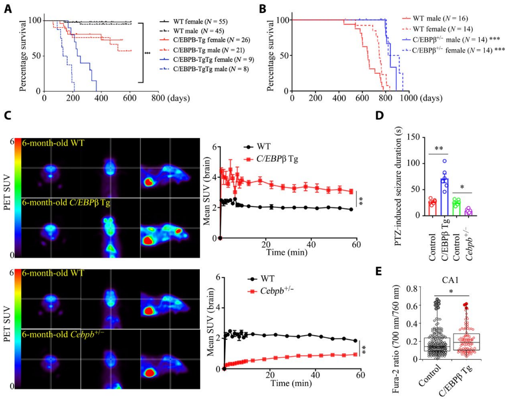
To explore C/EBPβ's role in aged nerve cells, Prof. YE's lab generated a mouse model that selectively overexpresses C/EBPβ in the brain to mimic aged animals. They found that the mice's life span was shortened in a gene dose-dependent manner.
Usually, normal life expectancy for a mouse is around 24~28 months. However, the life span for a mouse carrying one copy of overexpressed C/EBPβ is around 12–18 months and 5–9 months for mice carrying two copies. By contrast, deleting one copy of the C/EBPβ gene increases the life span with the most long-lived mice living more than 30 months.
Remarkably, the mice with C/EBPβ overexpression in nerve cells exhibited impaired cognitive function, similar to dementia in the aged brain. On the other hand, these animals also displayed prominent neuro-excitation.
"The C/EBPβ gene is elevated in human brains during aging. It peaks in individuals 60 to 84 years old and declines in those more than 85 years old," said Prof. YE. Long-lived individuals usually show less expression of AEP genes in nerve cells, whereas short-lived individuals show greater AEP gene expression.
In worms, neural excitation increases with age and inhibition of excitation increases longevity. The scientists found that high levels of C/EBPβ or AEP in nerve cells shorten the worm's life span, whereas such gene expression in muscles has no effect on longevity. Similar to mice, deletion of these genes in worms increases the life span. Remarkably, inhibition of AEP using a drug increases the life expectancy of worms.
Life span regulation by insulin-like metabolic control is analogous to mammalian longevity enhancement induced by caloric restriction, suggesting a general link between metabolism and longevity. The researchers found that C/EBPβ/AEP signaling was inversely correlated with insulin signaling in the human brain. With the lowest insulin signaling in humans in their seventies and eighties, C/EBPβ/AEP activity peaks. However, in humans with extended longevity, C/EBPβ/AEP activity declines, while insulin signaling climbs in the brain.
Loss of γ-Aminobutanoic acid (GABA), the primary inhibitory neurotransmitter in the brain, is a key component of AD. Loss of GABA and GABAergic neurons in AD patients may be responsible for network hyperactivity manifesting as seizures, resembling what is observed in C/EBPβ transgenic mice. Prof. Ye found that extended longevity and cognitive preservation in humans is associated with coordinate downregulation of both C/EBPβ and AEP.
"This finding expands this pathway's function beyond the control of AD pathologies to the regulation of life span," said Prof. YE.
Fig. 1 Neuronal C/EBPβ escalation shortens the life span of mice, leading to neural excitation. (Image by SIAT)

Fig. 2 C/EBPβ mediates insulin/FOXO1 signaling in nerve cells in human brains and is inversely correlated with life span. (Image by SIAT)